香港教育正迎来黄金发展时期。作为全球唯一拥有五所世界百强大学的城市,香港凭借“背靠祖国、联通世界”的独特优势,正全力建设“国际教育枢纽”。
“这里的孩子能从小浸润在多元文化中,既能通过本地课程扎根本土,又能通过国际课程走向世界。”一位在香港教育界工作多年的校长如此评价。
01 | 香港教育优势
香港教育的核心优势在于其高度国际化和多元化。作为东西方文化的交汇地,这里提供“两文三语”(中文、英文、粤语)的生活与学习环境,吸引了来自世界各地的学生和学者。
香港的高等教育享誉全球。在泰晤士高等教育2026年度世界大学排名中,香港成为全球唯一拥有五所大学跻身世界百强的城市,且所有上榜院校排名均有上升。
配合国家《教育强国建设规划纲要》,香港特区政府在《2025年施政报告》中提出了38项教育发展措施,将进一步发挥香港作为国际高端人才集聚高地的特质。
02 | 香港各学校分类
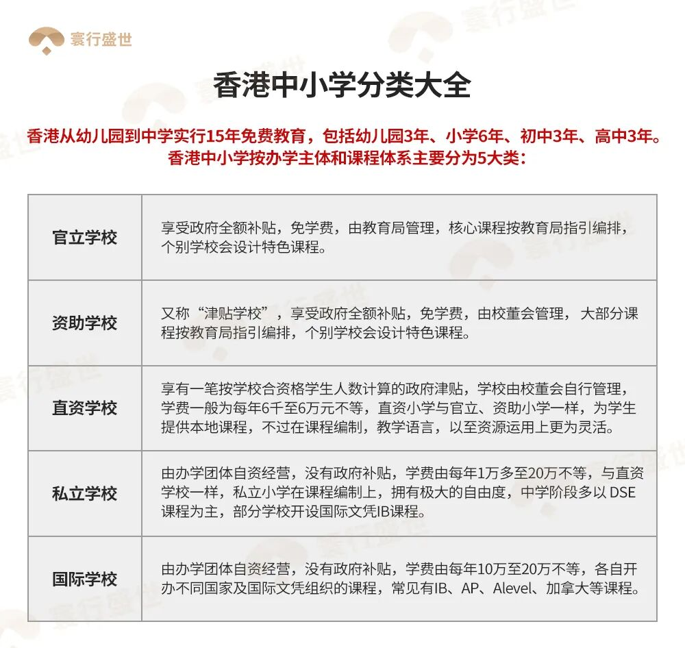
香港的中小学教育体系以多元化著称,主要分为官立学校、资助学校(又称“津贴学校”)、直资学校、私立学校以及国际学校五大类。

01官立学校
官立学校直接由政府开办和管理,提供全免费教育,教师属于公务员编制。
这类学校数量较少,全港仅有约34所官立小学和31所官立中学。
02津贴学校
津贴学校占香港学校的大多数,由办学团体(多为宗教或非牟利团体)向政府申办,接受政府全额资助,学生同样免交学费。
全港有420多所资助小学和360所资助中学。
在升学方面,不少津贴小学有直属或结龙中学。直属中学最多可保留85%的学额给予其联系小学的毕业生;结龙中学则提供“一条龙”升学路径,学生可免去升中派位竞争,升学衔接较为顺畅。
03直资学校
直资学校采用政府补贴与学费收入相结合的模式,每年学费在约7,000至80,000港元不等。这类学校在课程编制、教学语言等方面拥有较大自主权。
典型院校包括拔萃男书院、圣保罗男女中学等。
课程结构多元灵活,通常提供比本地常规课程更丰富的科目与活动选择。部分中学会融合国际课程与本地课程,让学生根据自身发展选择香港或海外升学路径,并格外重视课外活动与综合素质培养。
04私立学校
私立学校由办学团体自资经营,没有政府补贴,学费较高,在课程设置上拥有完全自主权。
课程体系整体偏向国际化,例如提供国际文凭(IB)课程,以衔接国际学校及海外升学,适配有多元教育需求的家庭。相比直资学校,私立学校在课程设置上拥有更大的自主权。
05国际学校
国际学校则是私立学校的一种特殊形式,实施与国际接轨的学制,拥有相当比例的外国学生。
香港有54间国际学校,采用IB、AP、A-Level 等国际主流课程体系,以英语授课为主,校园氛围高度国际化,能帮助孩子提前适应海外学习生活与文化环境,尤其适合计划未来出国留学或希望孩子接受纯正国际教育的家庭。
03 | 择校关键因素
对于家长而言,择校时需要综合考虑家庭预算、孩子的升学方向和个人适应能力。
如果孩子未来计划留在香港或前往内地读大学,那么以DSE为核心的官立、资助或直资学校是更合适的选择。
若目标是海外名校,国际学校或部分提供国际课程的私立学校则能提供更好的衔接。直资学校的“双轨制”课程则为尚未明确方向的家庭提供了宝贵的缓冲期。

香港中学文凭考试(DSE)的国际认可度也在不断提升,目前已获得全球约1,100所高校认可。香港教育的画卷正变得更加丰富多元,而每个家庭面临的选择也从未如此多样。
如果对香港身份感兴趣,不妨咨询寰行盛世老师做个专业测评,看看是否满足申请资格。


